政府会计制度系列专题(2)——事业单位会计制度衔接工作及注意事项
事业单位会计制度衔接依据为《政府会计制度—行政事业单位会计科目和报表》(财会[2017]25号)与《事业单位会计制度》(财会[2012]22号)有关衔接问题的处理规定(以下简称衔接规定)。
原执行事业单位会计制度的单位应当按照衔接规定做好新旧制度衔接的相关工作,主要包括以下几个方面的内容:
01编制原账科目余额表
根据原账编制2018年12月31日的科目余额表,并按照衔接规定要求,编制原账的部分科目余额明细表。
a:根据原账编制2018年12月31日的科目余额表,同以往年度处理方式一致,因此相对而言不存在问题。
b:按照衔接规定要求编制原账的部分科目余额明细表。衔接规定中规定了两张余额明细表:
余额明细表一:原事业单位会计制度下的会计科目所核算的内容可能对应新政府会计制度下多个会计科目的内容,则单位需对原会计制度的会计科目根据新制度财务会计科目规定进行拆分。例如:单位原账的“其他应付款”科目中核算了属于新制度规定的受托代理负债的,应当将原账的“其他应付款”科目余额中属于受托代理负债的余额,转入新账的“受托代理负债”科目。因此单位需将这一部分数据单独拆分出来,为新旧会计制度衔接的后续工作做铺垫。
余额明细表二:主要分析原账资产负债类部分会计科目余额的组成部分,为登记预算结余类科目初始余额做准备。新政府会计制度下,预算结余科目余额的形成是建立在收付实现制的基础上的。因此,对于形成原账会计科目余额对应的日常账务处理不符合收付实现制的,均应做出明细列示,用于新旧制度衔接中,对原账净资产科目进行调整最终确认应登记的预算结余会计科目余额。
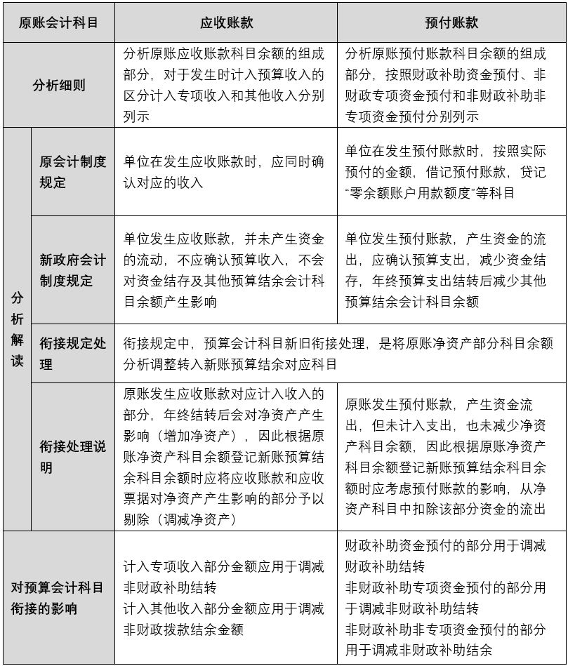
为便于大家理解,这里以应收账款和预付账款的拆分为例,对余额明细表二的拆分事项以及拆分数据与预算结余会计科目的关系加以解读。
02设立新账
按照新制度设立2019年1月1日新账。
设立新账的前提条件是梳理好新账科目体系:新政府会计制度规定中含有大量的科目明细以及核算的细化要求,该细化一部分是为单位管理服务的,一部分是为最终出具财务报表、财务报告以及决算报告等会计信息服务的。因此正确区分制度的明细要求,梳理主要会计核算维度,结合单位日常管理需求,梳理新账科目体系属新旧制度衔接中的一个重难点工作。
03登记新账的财务会计科目余额和预算结余科目余额
登记新账的财务会计科目余额和预算结余科目余额是衔接规定中占有大量篇幅的工作,也是新旧制度衔接工作中的一个重难点工作。包括:
1、 将原账科目余额转入新账财务会计科目
在新旧会计制度衔接中,按照新账科目明细核算要求,将原账科目余额转入新账财务会计科目明细中。
2、 按照原账科目余额登记新账预算结余会计科目
在新旧会计制度衔接中,新账预算结余会计科目余额是根据原账净资产科目余额结合原净资产科目性质调整登记的。
3、 将未入账事项登记新账科目,并对相关新账科目余额进行调整
a:单位在新旧制度衔接中,应梳理前所发生的经济事项,对于2018年12月31日前所发生的经济事项中,符合新制度规定应该入账,但尚未入账的经济事项,应予以补充登记。例如:单位在原制度中未核算公共基础设施,但按照新制度规定,应确认前未入账的公共基础设施,借记“公共基础设施”,贷记“累计盈余”。
b:单位在新旧制度衔接中,应对新账的相关财务会计科目余额按照新制度规定的核算基础进行调整。该部分工作主要是固定资产累计折旧和无形资产累计摊销的补提。例如:
单位在原账中尚未计提固定资产折旧、公共基础设施折旧(摊销)的,应当全面核查截至2018年12月31日固定资产、公共基础设施的预计使用年限、已使用年限、尚可使用年限等,并按照新制度规定于2019年1月1日对尚未计提折旧的固定资产、公共基础设施补提折旧,按照应计提的折旧金额,借记“累计盈余”科目,贷记“固定资产累计折旧”、“公共基础设施累计折旧(摊销)”科目。现阶段,单位对于固定资产和无形资产大多未计提累计折旧以及累计摊销,而固定资产累计折旧以及无形资产累计摊销的补提需细化到每一项固定资产以及无形资产,因此该项工作将成为衔接工作中比较难做,但又必须要做的一项重要工作。
04新账科目余额初始化
按照登记及调整后新账的各会计科目余额,编制2019年1月1日的科目余额表,作为新账各会计科目的期初余额。
单位设立新账,将原账科目余额转入新账财务会计科目以及按照原账科目余额登记新账预算结余会计科目,再经过调整后,新账科目余额则可计算出来,使用计算所得的新账科目余额对新账科目进行余额初始化即可。因此,在前述工作完成的基础上,该衔接工作原则上不存在问题。
05编制新制度下2019年1月1日资产负债表
根据新账各会计科目期初余额,按照新制度编制2019年1月1日资产负债表。
存在新账科目余额,然后根据《政府会计制度—行政事业单位会计科目和报表》资产负债表的编制说明中科目同报表的对应关系,可直接得到资产负债表,所以该项工作原则上不存在问题。
06关于衔接规定中长期投资的处理解读
原《事业单位会计制度》规定,单位对于以货币资金取得的长期股权投资,按照实际支付的全部价款(包括购买价款以及税金、手续费等相关税费)作为投资成本,借记“长期投资”,贷记“银行存款”等科目;同时,按照投资成本金额,借记“事业基金”科目,贷记“非流动资产基金—长期投资”科目。
衔接规定,单位应将原账“事业基金”科目余额转入新账“非财政拨款结余”科目,并相应调整新账“资金结存-货币资金”科目余额。关于非财政拨款结余的调整,其中第7项规定“对于长期投资中其中长期股权投资的余额进行分析,区分其中用现金资产取得的金额和用非现金资产及其他方式取得的金额,按照用现金资产取得的金额,借记“非财政拨款结余”科目,贷记“资金结存——货币资金”科目”。
做出该项衔接规定主要考虑的应是单位在以现金资产进行股权投资时,未计入支出,并未对“事业基金”产生影响,但结合新制度规定该经济事项发生了现金的流出,应计入预算支出,进而减少对应的“资金结存”及“非财政拨款结余”会计科目余额。
分析原制度,以货币资金取得长期股权投资时,同时将对应的“事业基金”科目金额转入了“非流动资产基金-长期投资”,“非流动资产基金-长期投资”为非资金类科目,在预算会计科目的新旧衔接中未考虑。而原账“事业基金”科目余额中也不再包含该部分资金。因此转入到新账的“非财政拨款结余”科目中也不包含该部分资金,无需再进行相应的调整了。
第8项关于“长期债券投资”的衔接处理规定,同第7项的分析一致。
因此,单位按照原制度核算长期投资、而且对应科目为“非流动资产基金——长期投资”的,无需做第7以及第8项调整。
此观点已在其他行业事业单位衔接规定中已得到验证,例如:高校衔接,以及科学事业单位衔接规定。
07其他说明
接规定的出台及相应的具体规定,都是建立在单位日常账务处理严格按照原会计制度执行的基础上的,对于单位日常账务处理不符合原会计制度规定,或单位日常发生业务在原制度中不存在相应的制度说明支撑的,需参考衔接规定的相关处理原则做出相应的衔接转换。
